You can download a pdf version of this page by clicking here.

Planning 

There are here keys words that need to be defined, or at least have their meaning refined: environmental, sustainability and planning. We’ll start with ‘planning’. 

‘Planning’ for the purposes of this book is land use planning. As Thompson and Maginn (2012) note, planning is about making decisions which facilitate future actions. It is mostly seen as applying to cities, to allow for the orderly development of residential areas, employment centres, supporting infrastructure and services.
These future actions can either be long-term plan making, in some cases up to 50 years, more short-term decision making like zoning, or more immediate decision making like development approval (for example approval to construct a house). 

Planning can be legally binding, or statutory, where decision making specifically allows or dis-allows certain land uses. These include zoning of land, subdivision and development approval. Planning also has non statutory elements, for example most strategic plans and policies are used to guide statutory planning but are, for the most part, not legally binding. 

Planning is not just done by the traditional land use planning agencies (in WA it is the Western Australian Planning Commission and the Department of Panning). National Parks and Nature Reserves are usually vested in, and managed by, conservation or environmental agencies, and these agencies usually have statutory powers to plan and control land uses of these lands. 

Some agencies have special powers in relation to certain resources, which enables them to apply special land use control over land affected by those resources. For example, the WA Department of Water can declare land within the catchments of important public water supplies (dams and groundwater) water reserves, and set control on land uses within these reserves.

In summary, planning can be described as decision making that facilities and set controls on the future use of land.

What is environmental planning?

Environmental planning has become a separate discipline within Planning, partly in response to the emergence of the environmental movement in the 1960s and 1970s, but also in recognition that the quality of the natural and human environment has declined significantly over the last 50 years and that urgent action is need to stop further environmental decline and, in some circumstances, repair the damage done. Whilst environmental protection and management are separate disciplines, many environmental issues are best addressed through the land use planning system. Thus, we talk about Environmental Planning as a separate discipline. 

Some authors see environmental planning in a narrow context of how the land use planning system delivers environmental protection. For example Ellis et al (2010, 1268) see environmental planning as “the planning process for the environmental pillar of sustainable development.” This is far too narrow a view, and it is best to think of environmental planning as those parts of the overall planning process that seeks to provide on-going protection of our environment. 

Environmental planning is done by a range of agencies other than the key planning agencies. Many environmental agencies (in Western Australia it is the Environmental Protection Authority) establish policies that guide future decision-making so as to provide adequate environmental protection.  As well, and as noted above, conservations agencies carry planning for the land they have vesting of, and other agencies are responsible for the protection of and the planning for specific natural resources (for example water, the coast and wetlands).

The scope and meaning of the ‘environment’ also needs to be clarified. The WA Environmental Protection Act (1986) defines the environment as 

… environment, subject to subsection (2), means living things, their physical, biological and social surroundings, and interactions between all of these …

Subsection 2 refers to ‘social surrounds and defines it as follows: 

… the social surroundings of man are his aesthetic, cultural, economic and social surroundings to the extent that those surroundings directly affect or are affected by his physical or biological surroundings.
Under this definition, the environment is much more than protecting the natural environment, which is typically called ‘conservation’. The use of the term ‘social surrounds’ significantly broadens the meaning of environment and the scope of environmental planning.

The definition of environmental planning by Daniels (2009, 178) reflects this broader view of the environment, which is:

… the theory and practice of making good, interrelated decisions about the natural environment (natural resources, wildlife, and natural hazards), working landscapes (farms, forests, and lands from which minerals are extracted), public health (air and water pollution, toxics and waste disposal) and the built environment.

One way to look at the environment is to recognise it has three components: green, blue and brown. The ‘green’ part of environment is what would normally be called conservation, and focuses on biodiversity. This involves the protection of important elements of the natural environment from the impacts of human activities (Plates 1 & 2). 

Plate 1: Stirling Ranges National Park – conserved for it’s high biodiversity and landscape values

Plate 1: Stirling Ranges National Park – conserved for it’s high biodiversity and landscape values

Plate 2: Impact of four-wheel drive vehicles – Denmark Estuary

Plate 2: Impact of four-wheel drive vehicles – Denmark Estuary

The ‘blue’ part refers to water and has a number of components. In short, it involves the protection (conservation) of important wetlands (Plate 3) and marine ecosystems from the impacts of human activities, protection of water quality in wetlands and marine areas to avoid water pollution from impacts of human activities (Plate 4), and the protection of water resources used as water supply for humans from pollution.

Plate 3: Lake Thetis (Cervantes) – wetland of high conservation value

Plate 3: Lake Thetis (Cervantes) – wetland of high conservation value

Plate 4:  Algal bloom in Bibra Lake caused by excess nutrients 

Plate 4:  Algal bloom in Bibra Lake caused by excess nutrients 

The ‘brown’ component involves protecting humans from the impacts of human activities that have environmental impacts, especially air pollution, excessive noise (Plate 5), exposure to toxic chemicals, and risks and hazards from industrial activities (for example explosions).

Plate 5: Smog over the Perth CBD.

Plate 5: Smog over the Perth CBD.

Another way to look at it is that environmental planning involves protecting important elements of the natural environment from the impacts of human activities, and involves protecting humans from the impacts of other humans’ activities.

Returning to Daniels (2009, 178) definition of environmental planning, the inclusion of the built environment under environmental planning needs some clarification. It makes no sense to include all of the elements of the built environment (for example, houses, shopping centres, roads etc.) in the meaning of environment, as it would cross into other areas for planning, for example heritage. Some areas of the built environment should be included, for example modified natural areas and wetlands that are part of the urban drainage system. 

As well, environmental planning should not just be about making good and integrated decisions on developments currently being proposed, it should also be forward looking and consider future developments as proposed in longer term strategic plans and policies. Consequently, a slightly modified version of the Daniels’ definition environmental planning is proposed here. 

Environmental planning is the theory and practice of making good, interrelated decisions, about the largely unmodified environments, environments exploited for resources, environments receiving human produced wastes and toxins, and elements of the built environment that serve some environmental function. These decisions include immediate ones where development proposals have significant environmental implications, and strategic plans and policies that relate to future development proposals.


The scope of environmental protection

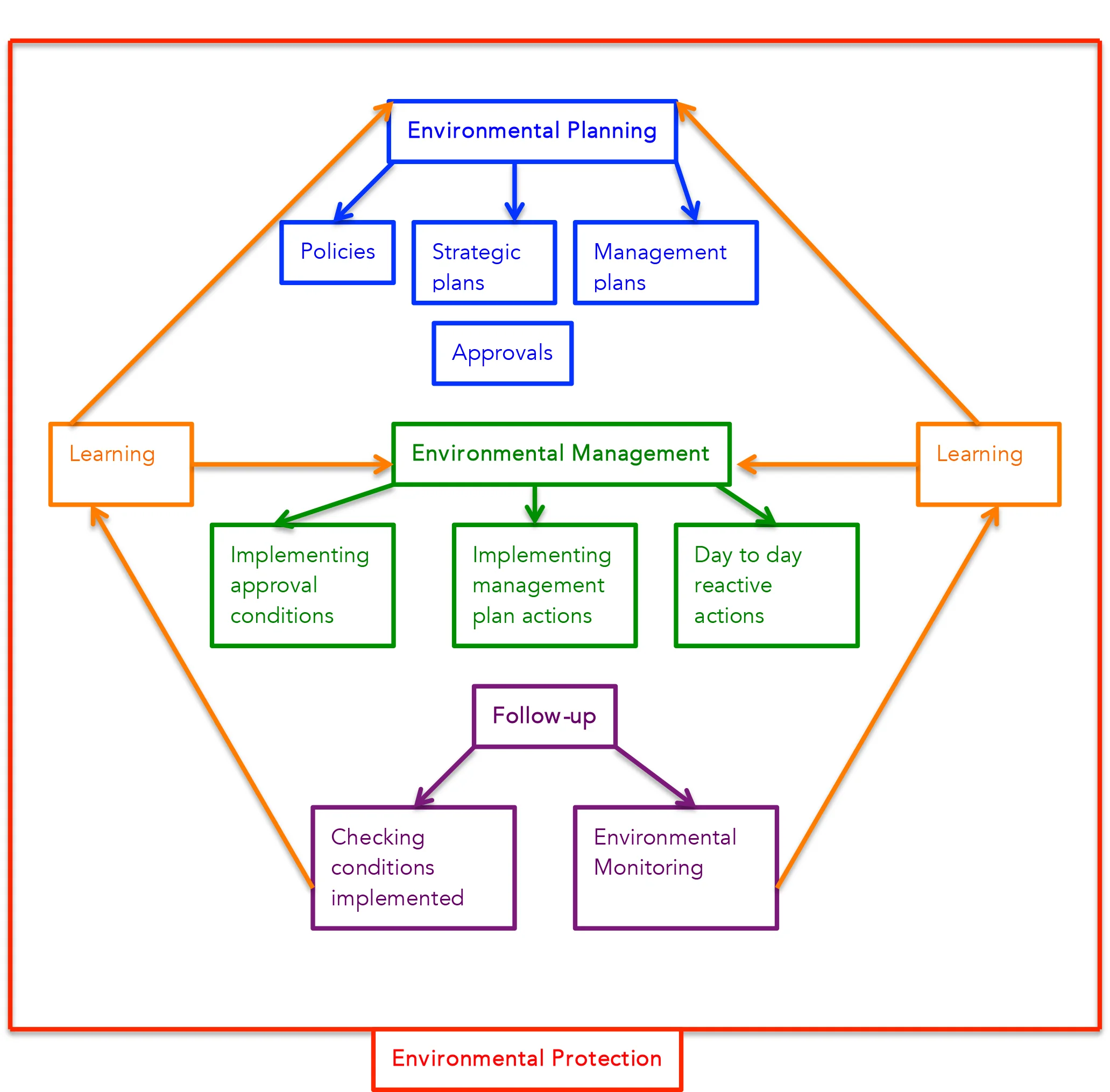
Environmental protection can be seen as the sum of all of the activities of humans that are aimed at either conserving important elements of the environment, undoing the negative environmental impacts of other human activities, or enhancing the values of existing environments. These activities can either be future looking, immediate day-to-day actions, or what is called ‘follow-up’.

As noted above, environmental planning is about decision making involving future actions and development proposals that have environmental implications.

The activities that are part of environmental planning include:

  •  Approvals of development proposals that have environmental implications. It also includes environmental impact assessment (see later Chapter), and approvals required to clear native vegetation (see later Chapter);
  • Plan and policy making where such plans have significant environmental implications, including plan and policy making by environmental agencies; and
  •  Planning for the repair and rehabilitation of degraded areas.

Once those future actions commence or the development proposal is implemented, management of the impacts will be necessary. Harvey and Caton (2003, 195) define coastal management as

… the management of human activities and sustainable use of Australia’s coastal resources in order to minimise adverse impacts on coastal environments now and in the future.

This definition can be expanded to the broader area of environmental management. It involves two broad elements. First is the control (management) of human activities and the second is sustainable use of the environment with the key aim of minimising adverse impacts. The focus is about day-to-day decision making to control these activities and human uses.

Environmental management can be defined as the control of human activities and sustainable use of Australia’s natural resources in order to minimise adverse impacts on environments both now and in the future.

The activities that are part of environmental management include:

  • Implementing management plans – for example, construction of an approved walk trail;
  • Reactive actions – for example repair of an eroded beach area following a storm; and
  •   Implementing the conditions of a development approval.

In short the difference between environmental planning and environmental management is temporal: planning is about the future whereas management is about the day to day immediate actions.

There is one final type of activity that is part of environmental protection that is usually under appreciated: follow-up. Follow-up is about the effectiveness of decision making, and involves two parts:

  • Auditing the conditions of a development approval; and
  • Monitoring the impacts of an approval, a plan or a policy.

Auditing is the process of checking compliance with an approval or plan or policy. It involves ensuring that conditions set on a development proposal are carried out, that proposals contained in a plan are implemented, and principles set in a policy are adhered to. Monitoring is the process of environmental measurement where the actual environmental impacts of an approval, plan or policy are determined and recorded. They are the key elements of determining the effectiveness of environmental decision-making. Auditing asks the simple question “have the conditions or approval or the elements of a plan/policy been implemented?”  Monitoring asks a different question “are the environmental impacts of the approval or plan/policy as predicted at the time of the approval?” Auditing is a simple check on the competence of the proponent, whereas monitoring is a check on the robustness and rigour of the approvals process. Importantly, monitoring helps inform future decision making at all levels.

Monitoring will show whether or not the conditions set on an approval are adequate or not. This issue is explored in more detail in a later Chapter, but in short, some proposals have the potential to cause significant impacts, for example, dredging programmes produce a large amount of turbidity as seabed material is scooped up. The material in the water causing the turbidity can block sunlight reaching nearby seagrass beds or can settle and cover nearby coral. The amount of turbidity produced and the extent to which it spreads from the site of the dredging is difficult to predict. Conditions will be set to control the turbidity based on best available information. Real-time monitoring will actually show the extent of any impacts. If the impacts are worse than predicted then more rigorous conditions can be set for the next dredging proposal. Conversely, if impacts are not as extensive as predicted, then less stringent conditions could be set for the next dredging proposal. Monitoring, therefore, ensures that learning takes place as part of decision making.

Follw-up provides an important link between environmental planning and management, and ensures that environmental protection is a learning and an ongoing process.

Environmental protection, therefore, can be seen as the sum of all of these three types pf activities.

Figure 1 summarises the differences and inter-relationships between environmental protection, environmental planning, environmental management and follow-up. The activities that are environmental planning are shown in blue and the activities that are environmental management are shown in green. Follow-up is shown in purple. Activities shown in black are either historic events (poor past decisions) or unplanned activities that have environmental impacts, for example fires.

Figure 1: The relationships between environmental protection, planning, management and follow-up

Figure 1: The relationships between environmental protection, planning, management and follow-up


What is sustainability and sustainable development?

This issue will be covered in much more detail in a later Chapter, but an overview is given here.

Sustainability and sustainable development are often used interchangeable, and can cause confusion for those unfamiliar with the debate. In this book I will use ‘sustainable development’ in its narrowest sense to refer to new developments, and ‘sustainability’ in a much more broader context to refer to on-going life-styles, for example re-cycling. There is also the notion of ESD or ecologically sustainable development. In short, ESD is the ‘green’ views of sustainable development where the environment has primacy over economic and social considerations. It is also a primarily an Australian term. Both sustainable development and sustainability are highly contested terms and there are a range of views about their meaning and importance in planning. This will be discussed in detail in a later Chapter.

The current sustainability debate has its roots in the 1970s and 1980s. The three key events during this time were the 1972 United Nations held a Conference on the Human Environment and the release in 1987 of the Brundtland Report: The World Commission on Environment and Development “ Our Common Future” (Brundtland, Ahalid et al. 1987). This was followed up in 1992 with the Rio Conference on Environment and Development held in Rio de Janeiro, Brazil

The 1972 United Nations a Conference on the Human Environment was held to find a common outlook and common principles for preservation and enhancement of the human environment. Sustainability was a key issue at that conference and the main declaration was:

A point has been reached in history when we must shape our actions throughout the world with a more prudent care for their environmental consequences. Through ignorance or indifference we can do massive and irreversible harm to the earthly environment on which our life and well being depend. Conversely, through fuller knowledge and wiser action, we can achieve for ourselves and our posterity a better life in an environment more in keeping with human needs and hopes…

The Brundtland Report called for "a new era of economic growth, one that must be based on policies that sustain and expand the environmental resource base". This report alerted the world to the urgency of making economic development sustainable so that economic growth doesn’t deplete natural resources or harm the environment. It defined sustainable development as:

… development that meets the needs of the present without compromising the ability of future generations to meet their own needs.

This is the most commonly used definition of sustainable development.

The report recognised that there were three fundamental components to sustainable development: environmental protection, economic growth and social equity. These are the original three pillars of sustainable development. Not long after the report came out a fourth pillar emerged. The 1960s and 70s, and less so the 80s, saw the rise of many protest movements, mainly to do with environmental issues but also the Vietnam War and the US civil rights movement. These movements reflected, in part, a frustration with governments, in that they were making decisions that were seen as not being in the best interest of the broader public. This led to calls for greater participation in decision making and a broadening of what democracy is about. Planning was not immune from this, and some notable writers called for greater participation in planning – the Communicative/collaborative planning movement, the key authors include Healey (Healey 1997) and Forrester (Forester 1999).

This was picked up by the sustainability movement, in part, because many realised that there was not one single sustainable future but, rather, many possible sustainable futures. Participation was required at all levels of government to ensure that the path taken towards sustainability reflected community aspirations.

There are two extremes in the sustainability debate. The green perspective argues that where sustainability can only be arrived at through radical change and that we are facing a series of crises, caused primarily by technology. The brown, pro-development view argues that whilst change is required it should be gradual and incremental. We are not facing any crises but merely a set of problems and that technology is the to fix to fixing these problems.

Academics view sustainability as a spectrum from weak to strong sustainable development. The table below summarizes this and is adapted from Jones et al (2005). At the top is the idealised strong view of sustainability, where social equity and a healthy environment dominate, and can only be achieved through radical change. At the bottom is weak sustainability, which can be considered ‘business as usual’, where, the economy is dominant.

Table 1: A sustainable development spectrum (Adapted from Jones, Baker et al. 2005)

Table 1: A sustainable development spectrum (Adapted from Jones, Baker et al. 2005)

Many planners are skeptical about the sustainability debate because they have a view that planning has always been about the four pillars. How, then, is sustainability development different than traditional planning? The first difference is in governance and community engagement. Traditionally, planning is seen and is carried out as an expert, technically driven exercise with minimal community engagement. Sustainable planning sees community engagement as central in deciding which sustainable future to choose. Sustainable planning is participative not expert driven. It is also different in how the other pillars are dealt with. In traditional planning the 3 other pillars are dealt with separately, with the economics pillar usually given priority. This is done by planning facilitating the free market. Sustainable planning recognises that all three pillars are integrated – the whole is more than the sum of the parts – and that one cannot function without the other. Sustainable planning is more interventionist are seeks to curb the inequalities that are seen to emerge with more free market approaches.

Distinguishing between environmental planning and sustainability planning

As can be seen, environmental planning is different from sustainability planning, in that environmental planning is a component of sustainability planning, although if the strong-weak spectrum above is applied, strong sustainability planning would be dominated by environmental issues. Also, as will be discussed later in this book, there are often strong links between social issues and environmental ones – for example the brown issues discussed above are primarily about protecting human health, safety and welfare. This book covers the full spectrum of the sustainability planning debate, but will have as its prime focus environmental planning.

Environmental planning can be looked at in terms of three broad questions:

  • How does the natural environment impact on the way we plan and how settlements grow?
  • How does the environment, and the need to provide for its protection, impact on planning? and
  • How does development impact on the environment?

Put another way, in this book we will examine:

  • Planning to protect the environment – conservation, both public and private;
  • Planning for the sustainable use the environment – the proper use (extraction of and emissions from) of the elements of the environment not fully protected from development;
  • Planning with the environment – compatible use; and
  • Planning because of the environment – storms, fires, and ecological collapse.

In this book we will begin to address two fundamental questions:

  1. How good are we in managing and planning for the environment?
  2. Are we reaching a tipping point beyond which the future will be significantly different from what it is now?

A key first step is to gain an understanding of the part of the environment that most of Perth is located on – the Swan Coastal Plain. The next Chapter examines the geomorphology and natural habitats of the Swan Coastal Plain.

References

Brundtland, G. H., et al. (1987). Our Common Future: The World Commission on Environment and Development. Oxford, , The World Commission on Environment and Development.           

Daniels, T. L. (2009). "A Trail Across Time: American environmental planning from City Beautiful to sustainability." Journal of the American Planning Association 75(2): 178-192.           

Ellis, M., et al. (2010). "A Methodology for Evaluating Environmental Planning Systems: A case study of Canada." Journal of Environmental Management 91(6): 1268-1277.   

Forester, J. (1999). The Deliberative Practitioner: Encouraging participatory Planning process. Cambridge, Massachusetts, MIT Press.           

Harvey, N. and B. Caton (2003). Coastal Management in Australia. Melbourne, Australia, Oxford University Press.

Healey, P. (1997). Collaborative Planning: Shaping places in fragmented societies. Hong Kong, Macmillan Press.    

Jones, C., et al. (2005). Introduction. Strategic Environmental Assessment and land Use Planning: An international evaluation. C. Jones, M. Baker, J. Carter et al. London, Earthscan.

Thompson, S. and P. J. Maginn (2012). What is Planning? Planning Australia: An overview of urban and regional planning. S. Thompson and P. J. Maginn. Port Melbourne, VIC, Cambridge University Press.